• 欢迎访问广东省自考网!本站为考生提供广东自考信息服务,网站信息供学习交流使用,非政府官方网站,官方信息以广东教育考试院eea.gd.gov.cn为准。
    城市:
    自考查询:
    所在位置:广东省自考网 > 试题题库 > 自考试卷 > 全国2019年10月自考00167劳动法试题

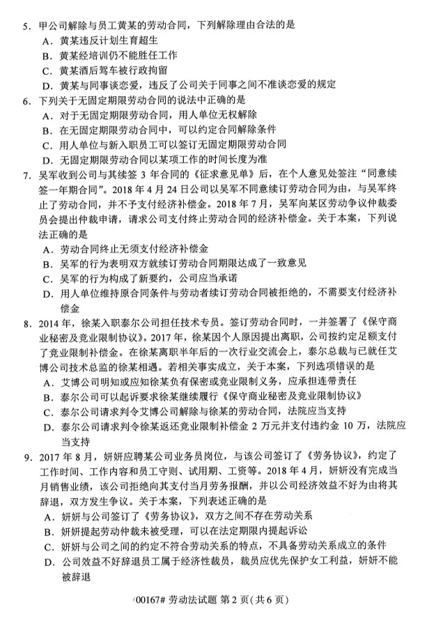
    全国2019年10月自考00167劳动法试题

    2019-11-12 11:19:20   来源:其它    点击:
    自考在线学习 +问答







    广东自考培训报名预约

    我已阅读并同意《用户隐私条款》

    上一篇:全国2019年10月自考00467课程与教学论试题
    下一篇:全国2019年10月自考02324离散数学试题

    广东自考网提升便捷服务
    10月自考报名时间还有 -143
    【请广大考生提前备考】
    加入广东自考公众号
    广东自考网
    微信公众号
    (扫一扫加入)
    加入广东自考交流群

    扫一扫加入微信交流群

    与考生自由互动、并且能直接与资深老师进行交流、解答。

    扫码小程序选择报考专业

    进入在线做题学习

    查看了解自考专业

    查询最新政策公告

    进入历年真题学习