• 欢迎访问广东省自考网!本站为考生提供广东自考信息服务,网站信息供学习交流使用,非政府官方网站,官方信息以广东教育考试院eea.gd.gov.cn为准。
    城市:
    自考查询:
    所在位置:广东省自考网 > 试题题库 > 自考试卷 > 广东自考2021年4月自考12656毛泽东思想和中国特色社会主义理论体系概论真题试卷

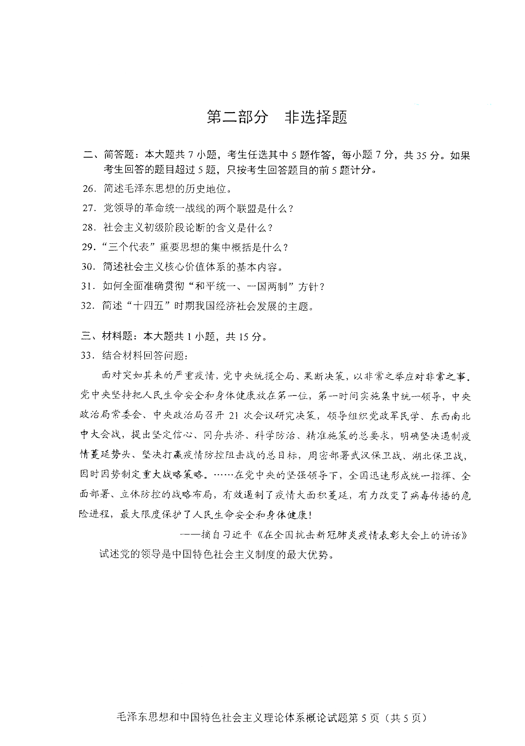
    广东自考2021年4月自考12656毛泽东思想和中国特色社会主义理论体系概论真题试卷

    2021-06-10 09:21:24   来源:其它    点击:
    自考在线学习 +问答


     【导读】2021年4月广东自考考试已经结束,考生可根据自己的需求及时进行10月自学考试的备考复习,可下载“自考伴"app进行下载学习。
       以下是2021年4月自考12656毛泽东思想和中国特色社会主义理论体系概论真题试卷内容,如有疑问可咨询【关注“广东省自考服务中心”微信公众号



    广东自考培训报名预约

    我已阅读并同意《用户隐私条款》

    上一篇:广东自考2021年4月自考05844国际商务英语真题试卷
    下一篇:广东自考网提供:2021年《思想道德修养与法律基础》经济全球化的影响

    广东自考网提升便捷服务
    10月自考报名时间还有 -99
    【请广大考生提前备考】
    加入广东自考公众号
    广东自考网
    微信公众号
    (扫一扫加入)
    加入广东自考交流群

    扫一扫加入微信交流群

    与考生自由互动、并且能直接与资深老师进行交流、解答。

    扫码小程序选择报考专业

    进入在线做题学习

    查看了解自考专业

    查询最新政策公告

    进入历年真题学习