一、报名条件
广东省高等教育自学考试于2020年1月4-5日举行。凡在我省居住和工作的中华人民共和国公民,不受性别、年龄、民族、种族和已受教育程度的限制,均可参加我省自学考试。港澳和台湾同胞、海外侨胞及外籍人士,也可参加我省自学考试。服刑人员经有关部门批准后也可参加我省自学考试。
二、报名报考时间
广东省2020年1月高等教育自学考试新生报名时间为2019年11月21日9:00-25日11:00;考生报考时间为2019年11月25日15:00-28日17:00,缴费截止时间为11月29日17:00。
三、考生报名报考手续
首次参加自学考试的新考生须先办理新生报名手续,然后才可选择课程报考。已进行过新生报名并取得准考证号的考生可直接报考,具体操作流程详见文后。
(一)新生报名
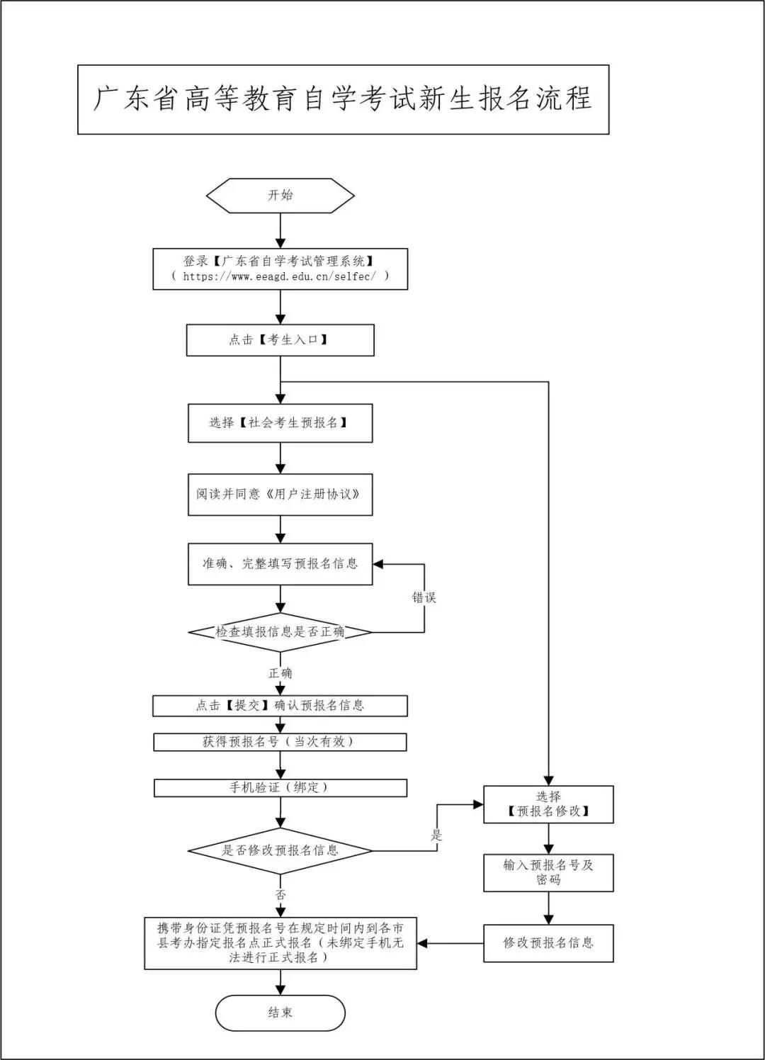
新生报名分预报名和正式报名两个阶段。
1.预报名。新生通过广东省自学考试管理系统(网址:https://www.eeagd.edu.cn/selfec/,下同),从【考生入口】通道进行预报名。根据《关于广东省高等教育自学考试专业调整有关事项的通知》(粤考委〔2018〕1号)规定,新生报名只能选择调整后的专业名称。预报名时考生须录入个人信息并设置个人密码,预报名成功后将得到,的预报名号,预报名号仅当次有效。考生预报名成功后还须完成本人手机绑定方能进行正式报名。
2.正式报名。新生凭当期预报名号在规定的时间内到市、县(区)考办指定报名点按要求正式报名,考生正式报名时须携带有效身份证进行电子摄像,同时打印、确认报名资料,并获得一个,的准考证号码。所有考生务必牢记本人准考证号,报考时须使用该准考证号方能报考。
(二)考生报考
所有考生均须通过广东省自学考试管理系统从【考生报考】通道进行报考,并进行网上缴费。考生报考时如未绑定联系手机,则须先完成本人手机绑定方可报考,需要修改已绑定手机的也可通过报考菜单栏的【手机绑定】功能进行解绑和重新绑定。
考生进入自学考试管理系统报考页面,须认真、完整阅读并同意报考须知的全部内容(含《广东省自学考试诚信报考承诺书》,见文后)后方能报考。在开展建立自学考试诚信报考档案试点的地市(广州、深圳、清远),考生违背《广东省自学考试诚信报考承诺书》,当期考试缺考2门课程或以上,将被认定为无故缺考,并记入考生诚信报考档案;在省考办组织的下一期自学考试中,在建立诚信报考档案试点的地市只能报考不超过2门课程,非试点地市仍可自由报考。考生应根据自身实际情况合理报考,诚信应考。
每个考生每次考试只能报考一次,且只能选择一个考区参加考试,在保存或修改报考信息时须进行短信验证,以确认是考生本人操作,报考时确认的联系手机和通信地址将作为各级自考办当次考试联系考生的重要渠道,考生务必认真核对,确保准确无误,因填写错误或填写他人手机号码导致的后果由考生承担。考生在确认报考信息前,须认真核对选择的考区和报考课程是否正确。考区和报考课程一经考生确认,不得增加、删减、更改,确认报考后所交报考费一旦网上缴纳,不予退还。考生缴费后务必再次登录自学考试管理系统,检查交费状态是否为“已缴费”,以此确认是否报考成功,如遇问题须及时与各市自考办联系,报考缴费截止后,不再接受考生缴费。
未曾提供电子相片的考生在报考前必须先提供指定规格的电子相片(见文后),或到地市考办指定报名点现场采集,新生在正式报名时已采集电子相片的,报考时不用提供。
四、打印准考证
我省自学考试实行网上自行打印准考证,准考证上将载明考生参加当次各科考试的座位信息。准考证用普通A4纸打印,严禁伪造、变造或擅自涂改,严禁在准考证正反面做任何标记。所有考生均须凭网上自行打印的当次考试的准考证及本人有效身份证(含临时身份证、公安机关出具的用于参加国家教育考试的带照片的身份证明,不含电子身份证;军人、港澳和台湾同胞、海外侨胞及外籍人士可持考籍登记的对应证件)参加考试,省自考办原发放的卡片式准考证不再作为参加考试的凭证。
考试开始前10天内,考生可登录广东省自学考试管理系统打印准考证,打印中如遇问题,可向当地市自考办咨询。
五、违规处理
广东省自学考试委员会办公室将严格按照《国家教育考试违规处理办法》及相关规定严肃处理违纪作弊考生,并如实将相关信息记入诚信档案,涉嫌组织作弊、替考等违法犯罪行为的,移交有关部门处理,广大考生务必诚信应考。
考试违规处理事先告知书和违规处理决定书将依据当次报考时考生确认绑定的联系手机和通信地址邮寄,考生须保持通讯畅通。考生也可在成绩公布后,通过广东省自学考试管理系统查询违规处理的相关情况。
关于成绩公布及其他未尽事宜,请考生密切关注广东省教育考试院官方微信(微信号:gdsksy)和网站(网址:http://eea.gd.gov.cn)相关讯息。
广东省自学考试委员会办公室
2019年11月15日
报名流程图
广东省自学考试诚信报考承诺书
为倡导诚信考试理念,共同构建诚信社会,本人理解并自愿同意接受以下内容:
1.自愿诚信报考,诚信考试,不无故缺考,不违纪作弊。
2.知悉并同意省、市关于建立广东省自学考试考生诚信报考档案的相关规定。
3.如当次考试无故缺考2门课程或以上的,自愿在省考办组织的下一期自学考试中报考不超过2门课程。
4.当次考试被认定为无故缺考而被记入诚信报考档案后,本人认为有正当理由的,会在当次考试结束后10天内向当次考试所在地市考办提交相关佐证材料,说明缺考理由,提出诚信报考档案修复申请。不按此时间提出诚信报考档案修复申请而影响到报考科次或考点选择的,由本人愿意承担后果。
广东省高等教育自学考试电子相片采集标准
(1)背景要求:背景布选取浅蓝色,要求垂感和吸光好,可以是棉布、毛涤等。
(2)成像要求:成像区上下要求头上部空1/10,头部占7/10,肩部占1/5,左右各空1/10。采集的图像大小最小为192×168(高×宽),单位为:像素。成像区大小为48mm×42mm(高×宽)。
(3)灯光要求:需要摄影灯,一台前灯基本满足要求,很好利用两台侧灯,灯具可以是专业摄影灯,也可以是舞台灯或家用立式客厅灯。
广东自考培训报名预约
我已阅读并同意
《用户隐私条款》
个人信息授权与保护声明
关闭
鉴于网络的特性,本网站将无可避免地与您产生直接或间接的互动关系,故特此说明本网站对用户个人信息所采取的收集、使用和保护政策,请您务必仔细阅读:
信息收集范围
我们根据合法、正当、必要的原则,仅收集为您提供服务所必要的信息。包括:
1、您在使用我们服务时主动提供的信息
(2)您通过电话咨询方式提供的姓名、电话、住址、微信/QQ、备注等信息。
(3)您在使用网上咨询服务所提供的姓名、电话、住址、微信/QQ、备注等信息。
(4)您参与我们线上活动时填写的调查问卷中可能包含您的姓名、电话、地址等信息。
我们的部分服务可能需要您提供特定的个人敏感信息来实现特定功能。
若您选择不提供该类信息,则可能无法正常使用服务中的特定功能,但不影响您使用服务中的其他功能。
若您主动提供您的个人敏感信息,即表示您同意我们按本政策所述目的和方式来处理您的个人敏感信息。
本次报名数据服务由本网站提供,本网站不承担由于内容的不一致性所引起的一切争议和法律责任,报名结果以最终辅导报名系统为准。
信息使用用途
我们严格遵守法律法规的规定及与用户的约定,将收集的信息用于以下用途。若我们超出以下用途使用您的信息,我们将再次向您进行说明,并征得您的同意。
1、通过微信、电话形式建立沟通,向您提供学历咨询服务。
2、满足您的个性化需求。例如,学历途径规划、学历评估等。
3、项目开发和服务优化。例如,通过您的咨询问题及服务过程中您的建议等,优化我们的服务。
4、向您推荐您可能感兴趣的学校、资讯等。
5、学校推荐。例如,我们会根据您的具体要求以您所具备的条件向您推荐合适的院校。
为了让您有更好的体验、改善我们的服务或经您同意的其他用途,在符合相关法律法规的前提下,我们可能将通过某些服务所收集的信息用于我们的其他服务。例如,将您在使用我们某项服务时的信息,用于另一项服务中向您展示个性化的内容或广告、用于用户研究分析与统计等服务。
信息保护
我们仅在本《隐私政策》所述目的所必需的期间和法律法规要求的时限内保留您的个人信息。
本网站将对您所提供的资料进行严格的管理及保护,本网站将使用相应的技术,防止您的个人资料丢失、被盗用或遭篡改。
当政府机关依照法定程序要求本网站披露个人资料时,本网站将根据执法单位之要求或为公共安全之目的提供个人资料。在此情况下之任何披露,本网站均得免责。
由于您将用户密码告知他人或与他人共享注册帐户,由此导致的任何个人资料泄露。任何由于计算机问题、黑客政击、计算机病毒侵入或发作、因政府管制而造成的暂时性关闭等影响网络正常经营之不可抗力而造成的个人资料泄露、丢失、被盗用或被篡改情况时本网站亦毋需承担任何责任。
未成年人保护
本网站将建立和维持一合理的程序,以保护未成年人个人资料的保密性及安全性。本网站郑重声明:任何16岁以下的未成年人参加网上活动应事先得到家长或其法定监护人的可经查证的同意。若您是未成年人的监护人,当您对您所监护的未成年人的个人信息有相关疑问时,请通过与我们联系。
适用范围
我们的所有服务均适用本政策。但某些服务有其特定的隐私指引/声明,该特定隐私指引/声明更具体地说明我们在该服务中如何处理您的信息。如本政策与特定服务的隐私指引/声明有不一致之处,请以该特定隐私指引/声明为准。
您必须完全同意以上协议才能使用本网站的在线报名服务。
