• 欢迎访问广东省自考网!本站为考生提供广东自考信息服务,网站信息供学习交流使用,非政府官方网站,官方信息以广东教育考试院eea.gd.gov.cn为准。
    城市:
    自考查询:

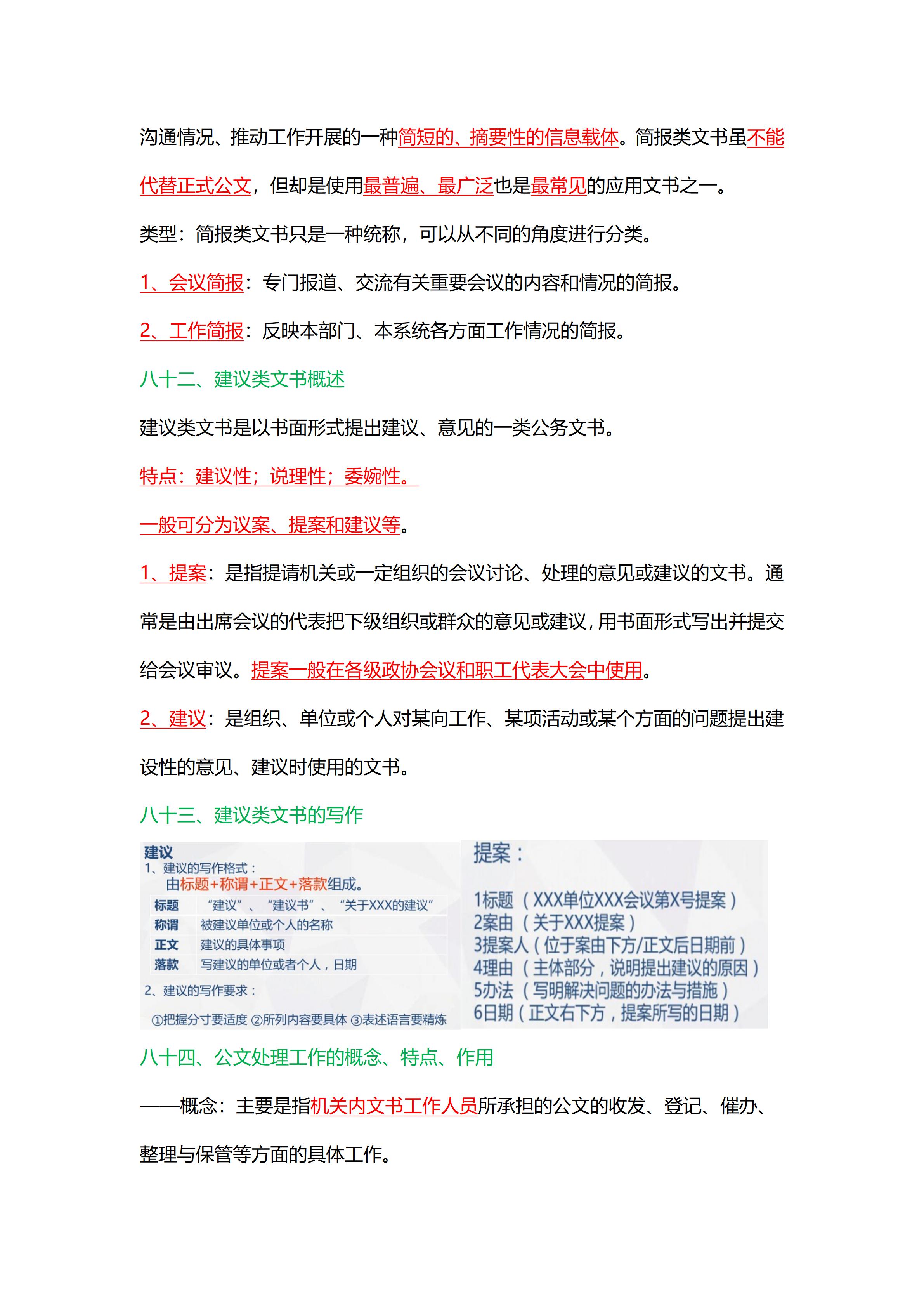
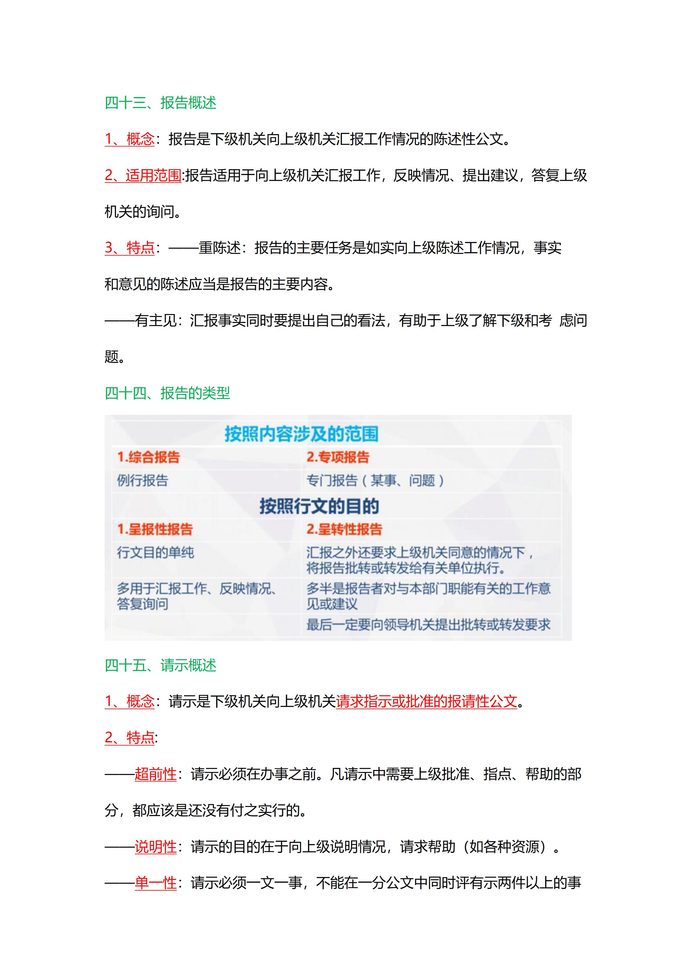
    广东省自考00341公文写作与处理押题考试资料

    2021-05-31 13:46:19   来源:广东省自考网    点击:
    自考在线学习 +问答
      【导读】广东自考网针对考试难点,为大家整理出了公文写作与处理复习资料,仅供参考,如需要文件版的考生可咨询关注“广东省自考服务中心”微信公众号或加入考生交流群进行领取。















































    扫码关注“广东省自考服务中心”微信公众号

    回复“押题”获取余下押题资料

    上一篇:广东省自考00322中国行政史押题复习资料
    下一篇:广东省自考01848公务员制度(知识点汇总)押题复习资料

    广东成人学历提升便捷服务

    【2019年成人高考正在报名】

    广东自考培训报名 自考成绩查询入口
    距2018全国成人高考:仅剩 - 9 8

    广东自考课程培训

    广东自考交流群

    扫码加入考生交流群

    一起探讨自学考试

    扫码小程序选择报考专业

    进入在线做题学习

    查看了解自考专业

    查询最新政策公告

    进入历年真题学习